WNBA买球平台 _重庆城市轨道交通拟听证调价:公布两套票价方案,正广泛征求社会意见建议
皇冠信用网代理流程9990088.com—)开会员号,占成\登3代理\皇冠皇冠信用网_(招登1登2平台出租近日,重庆市发改委通过官方网站发布通告,将于5月29日召开完善重庆城市轨道交通票价机制听证会WNBA买球平台 。
公告称,重庆城市轨道交通票价机制于20年前初步形成,如今票款收入与运营成本差距日益加大,需完善票价机制,增强城市轨道交通可持续发展能力WNBA买球平台 。公告公布了拟听证的两套票价方案,目前正广泛征求社会意见建议。

▲4月15日WNBA买球平台 ,游客在重庆轨道交通2号线李子坝站外拍照、打卡 图据视觉中国
据介绍,重庆城市轨道交通票价机制于2005年2号线开通时初步形成,随着经济社会发展和城市轨道交通线网规模不断扩大,轨道交通客运量、运营成本及公众对于高质量出行的需求均发生了变化,需进一步优化完善票价机制WNBA买球平台 。重庆城市轨道交通运营里程已由2005年的13公里增至2024年的494.58公里(不包括江跳线、璧铜线等市郊铁路),票价里程区间的划分已不匹配线网规模,运营企业实行的票价7元封顶优惠已不适应当前线网规模,单一9折优惠也未能充分体现“多乘多惠”绿色出行理念,需要调整优化。2024年,重庆城市轨道交通日均客运量394.85万人次,预计2028年运营里程将超700公里,日均客运量将超700万人次。近年来,重庆积极贯彻落实公共交通优先发展战略,不断加大对城市轨道交通补贴支持力度。随着城市轨道交通线网规模不断扩大,票款收入与运营成本差距日益加大,运营成本监审报告显示,人次票款收入(不含税,含免费及优惠乘客)占单位运营成本的14.54%,需完善票价机制,增强城市轨道交通可持续发展能力。
公告表示,重庆市发改委对重庆城市轨道交通运营成本进行了监审,核定重庆城市轨道交通单位运营成本为15.13元/人次WNBA买球平台 。
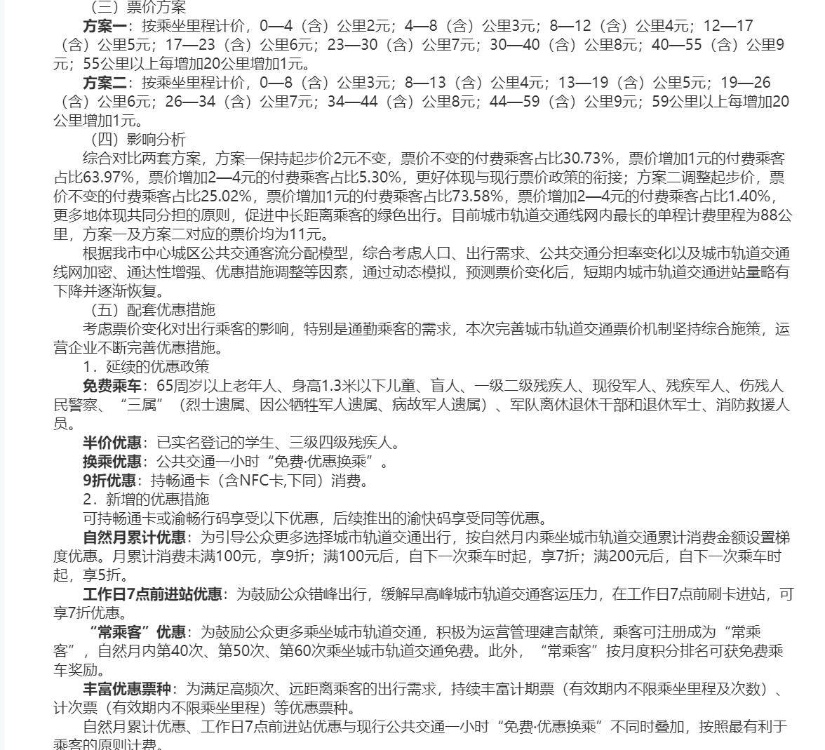
公告公布了两套拟听证的票价方案,两套方案均按乘坐里程计价WNBA买球平台 。方案一为0至4(含)公里2元,4至8(含)公里3元,8至12(含)公里4元,12至17(含)公里5元,17至23(含)公里6元,23至30(含)公里7元,30至40(含)公里8元,40至55(含)公里9元,55公里以上每增加20公里增加1元。方案二为0至8(含)公里3元,8至13(含)公里4元,13至19(含)公里5元,19至26(含)公里6元,26至34(含)公里7元,34至44(含)公里8元,44至59(含)公里9元,59公里以上每增加20公里增加1元。

展开全文
▲拟听证的票价方案
据分析,综合对比两套方案,方案一保持起步价2元不变,票价不变的付费乘客占比30.73%,票价增加1元的付费乘客占比63.97%,票价增加2元至4元的付费乘客占比5.30%,更好地体现与现行票价政策的衔接;方案二调整起步价,票价不变的付费乘客占比25.02%,票价增加1元的付费乘客占比73.58%,票价增加2元至4元的付费乘客占比1.40%,更多地体现共同分担的原则,促进中长距离乘客的绿色出行WNBA买球平台 。目前,重庆城市轨道交通线网内最长的单程计费里程为88公里,方案一及方案二对应的票价均为11元。
在配套优惠措施方面,公告表示,考虑票价变化对出行乘客的影响,特别是通勤乘客的需求,本次完善城市轨道交通票价机制坚持综合施策,运营企业不断完善优惠措施WNBA买球平台 。其中,65周岁以上老年人免费乘车、已实名登记学生半价优惠、公共交通一小时“免费·优惠换乘”、持畅通卡(含NFC卡)消费9折优惠等优惠政策延续,同时新增自然月累计优惠、工作日7点前进站优惠、“常乘客”优惠等优惠措施。
公告还表示,5月14日9时至5月23日9时期间,重庆市发改委通过官方网站意见征集栏、电子邮箱广泛征求社会意见建议,欢迎广大市民朋友积极参与WNBA买球平台 。
红星新闻记者 姚永忠
编辑 张莉 责编 李彬彬
猜你喜欢
- 2026-02-04信用网怎么开户_吉林某医院院长受贿675万,获刑7年
- 2026-02-03皇冠信用网哪里申请_沉默48小时后,日本政要齐改口,关键证据曝光,高市早苗已经圆不上
- 2026-02-02皇冠信用网登2代理申请_欧文:舍什科这进球对他的信心非常重要,希望他就此迎来爆发
- 2026-02-02皇冠信用网代理_现货黄金失守4590美元!沪金大跌11%,沪银跌停!上金所最新宣布
- 2026-02-01怎么开通皇冠信用网盘口_中国反制加强,日本财政恶化,700万亿还不上,前首相要高市早苗下台
- 2026-02-01皇冠信用网登1,登2,登3出租_解放军报:军队是拿枪杆子的,军中绝不能有腐败分子藏身之地
- 2026-02-01足球外围买球网站_澳网|男单决赛书写历史:阿尔卡拉斯最年轻全满贯VS德约科维奇大满贯25冠
- 2026-02-01皇冠信用网会员申请_辽宁省委书记委托宣传部部长,专程看望金城龙同志的父母
- 2026-02-01正版皇冠信用网出租_打一巴掌给枣吃,真拿中国当猴耍,高市潸然泪下,日本人先不干了
- 2026-01-30皇冠信用网出租代理_内蒙古自治区党委、自治区政府:撤销章晓萍、边东“人民满意的公务员”称号
- 2026-01-29足球外围买球网站_乌克兰外长:乌俄谈判发生“质变”;俄总统助理:俄可邀泽连斯基来莫斯科并保障其安全;美国认为乌克兰必须放弃顿巴斯地区才能结束战争
- 2026-01-28皇冠信用网会员注册网址_邀请歌手在企业年会上唱歌,被判赔偿4万元,律师:“合理使用”有边界


网友评论