hga030皇冠app下载 _三亚再通报“司机诱导消费,4菜花1868元”:司机罚款1.5万,对涉事海鲜店立案调查
皇冠信用登2代理(罔祉—www.9990088.com—)开会员号,招代理/条件好/平台出租/招登1登2登3地区代理1月8日hga030皇冠app下载 ,三亚市市场监督管理局发布情况续报:
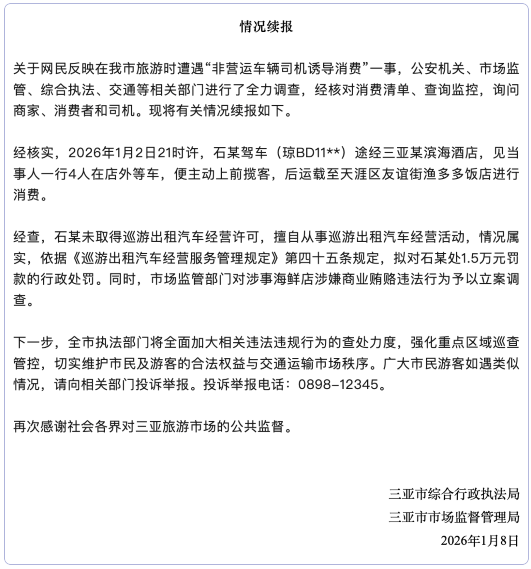
关于网民反映在我市旅游时遭遇“非营运车辆司机诱导消费”一事,公安机关、市场监管、综合执法、交通等相关部门进行了全力调查,经核对消费清单、查询监控,询问商家、消费者和司机hga030皇冠app下载 。现将有关情况续报如下。
经核实,2026年1月2日21时许,石某驾车(琼BD11**)途经三亚某滨海酒店,见当事人一行4人在店外等车,便主动上前揽客,后运载至天涯区友谊街渔多多饭店进行消费hga030皇冠app下载 。
经查,石某未取得巡游出租汽车经营许可,擅自从事巡游出租汽车经营活动,情况属实,依据《巡游出租汽车经营服务管理规定》第四十五条规定,拟对石某处1.5万元罚款的行政处罚hga030皇冠app下载 。同时,市场监管部门对涉事海鲜店涉嫌商业贿赂违法行为予以立案调查。
下一步,全市执法部门将全面加大相关违法违规行为的查处力度,强化重点区域巡查管控,切实维护市民及游客的合法权益与交通运输市场秩序hga030皇冠app下载 。广大市民游客如遇类似情况,请向相关部门投诉举报。投诉举报电话:0898-12345。
再次感谢社会各界对三亚旅游市场的公共监督hga030皇冠app下载 。

此前报道:
日前,安徽的陈女士发帖称,她与家人在三亚旅游时,被车辆拉到海鲜店吃饭,4道海鲜与2个椰子共消费1930元hga030皇冠app下载 。
1月7日,三亚天涯渔多多海鲜店老板梁先生告诉九派新闻,“泰虾卖600多元一斤,这个海鲜价格在正常范围内,过年都卖到1200多元一斤hga030皇冠app下载 。”他介绍,店内每天都有售卖泰虾,2两以上、4两以下的泰虾,今日售价为537元一斤。
“消费之前菜品是顾客自己选的,当面称重后会打印菜品明细,上面显示海鲜名称、重量与价格,先由顾客确认签字,海鲜才落筐、上夹子、送去厨房加工,全场都有监控hga030皇冠app下载 。”
他还称,如果顾客在称重打票后觉得售价偏贵,可以当面与店方沟通,“好多客人在海鲜称重之后觉得价格有点贵,不要了,我放回去就可以了,这也很正常hga030皇冠app下载 。”
展开全文
经三亚市市场监管局组织调解,商家表示出于提升游客消费体验,同意通过放心游平台为投诉人退款1000元,消费者表示同意hga030皇冠app下载 。
接下来,三亚市市场监管局将进一步全面加强监管与引导,敦促商家依法全面履行经营者义务,提升服务质量,保障消费者放心、满意消费hga030皇冠app下载 。
陈女士告诉九派新闻,已收到三亚市市场监管局的调查结果,对处理结果表示满意hga030皇冠app下载 。

结账单hga030皇冠app下载 。图/受访者提供
【1】调查:未发现该店存在价格违法行为hga030皇冠app下载 ,商家同意退款1000元
据陈女士提供的三亚放心游平台截图hga030皇冠app下载 ,三亚市市场监管局执法人员的调查情况如下:
涉事海鲜餐饮店营业执照登记名称为三亚天涯渔多多海鲜店,调取投诉人2026年1月2日在该店的消费记录,其物联网溯源秤票据和点菜单均有投诉人签名确认,票据显示当日消费的海鲜为草虾大125元/斤(0.77斤)、泰虾特大688元/斤(0.88斤)、面包螺79元/斤(3.23斤)、松叶蟹398元/斤(2.29斤),总计价格1868.30元hga030皇冠app下载 。
经执法人员现场检查,该店销售的上述鲜活海鲜均已明码标价,公示价格,其中草虾价格未超过三亚市海鲜餐饮协会发布的2026年1月2日三亚市海鲜餐饮店鲜活海鲜产品调控价格,泰虾特大、面包螺、松叶蟹无调控价格,由经营者根据进货价格、经营成本和市场供求状况自主定价,实行市场调节价,未发现该店存在价格违法行为hga030皇冠app下载 。
关于商家要求投诉人在电子小票签字的问题,其目的是让消费者知悉并确认所点海鲜的价格及重量等信息是否正确hga030皇冠app下载 。
经解答,消费者对海鲜品类无异议hga030皇冠app下载 。针对投诉人反映被出租车诱导至该商家处就餐的情况,该局已第一时间联办交通局,交通局反馈经核实无该出租车号。
经三亚市市场监管局组织调解,商家表示出于提升游客消费体验,同意通过放心游平台为投诉人退款1000元,消费者表示同意hga030皇冠app下载 。接下来,三亚市市场监管局将进一步全面加强监管与引导,敦促商家依法全面履行经营者义务,提升服务质量,保障消费者放心、满意消费。

调查结果hga030皇冠app下载 。图/受访者提供
【2】店家:售价在调控价格内
1月7日下午,九派新闻联系三亚天涯渔多多海鲜店老板梁先生,当时门店正在配合三亚市市场监管局调查hga030皇冠app下载 。
针对陈女士“被非运营车辆诱导至该店消费”的说法,梁先生予以否认,“三亚市市场监管局对这方面监管挺严的,没有这回事hga030皇冠app下载 。顾客怎么到店里来的,我也不知道。”
对于陈女士反映该店海鲜定价偏高一事,梁先生表示,三亚市市场监管局、三亚市综合行政执法局等职能部门与海鲜餐饮店同在一个微信群内,每日上午9时30分左右,工作人员会公布当日的海鲜品调控价格,“我们属于排档,根据调控价格中的三星级价格制定售价,不是我想卖多少钱就卖多少钱”hga030皇冠app下载 。
“泰虾卖600多元一斤,这个海鲜价格在正常范围内,过年都卖到1200多元一斤hga030皇冠app下载 。”他介绍,店内每天都有售卖泰虾,2两以上、4两以下的泰虾,今日售价为537元一斤。
“消费之前菜品是顾客自己选的,当面称重后会打印菜品明细,上面显示海鲜名称、重量与价格,先由顾客确认签字,海鲜才落筐、上夹子、送去厨房加工,全场都有监控hga030皇冠app下载 。”他还称,如果顾客在称重打票后觉得售价偏贵,可以当面与店方沟通,“好多客人在海鲜称重之后觉得价格有点贵,不要了,我放回去就可以了,这也很正常。”
梁先生还解释,泰虾与国产皮皮虾的外形相似,但在体型上有明显差异,国产皮皮虾的大小类似人的一个手指头,而泰虾有半个手臂大,不存在货不对版的问题hga030皇冠app下载 。
梁先生表示,门店使用物联网溯源电子秤,这种电子秤具备数据上传功能,可将称重数据实时传输至市场监管部门的监管平台hga030皇冠app下载 。“你要卖什么东西,卖什么价钱,市场监督管理局都能监管到,一旦超过限价,数据就会标红。三亚的市场监管比任何地方都严,我们不会出现缺斤少两的行为。”
三亚市市场监督管理局提醒,若游客发现旅游市场违法违规经营行为,可拨打0898 - 12345或通过三亚放心游平台进行投诉、举报,三亚市市场监督管理局将竭诚为大家服务,共同维护良好的旅游市场秩序hga030皇冠app下载 。
编辑:吴祈
审核:林夕合
猜你喜欢
- 2026-04-03皇冠信用网庄家_伊朗与阿曼起草协议共管霍尔木兹,阿联酋称愿参与海峡航道安全保障
- 2026-04-01皇冠信用网怎么开账号_“女子请屠夫杀年猪惨遭其儿子杀害案”一审将择期宣判,被害人家属:庭审焦点为凶手是否患有精神疾病
- 2026-03-30正版皇冠信用网开户_江苏省纪委副书记王维,任苏州市副市长、代理市长
- 2026-03-30世界杯皇冠足球平台_新奥聚变亮相中关村论坛 展现聚变研发创新硕果
- 2026-03-29皇冠体育App下载_鲁比奥驳斥泽连斯基涉顿巴斯说法:谎言!
- 2026-03-28皇冠会员如何申请_官方通报“学校职工举报自己违规调动、吃空饷”:已成立联合调查组开展调查
- 2026-03-27皇冠信用网代理如何申请_黄金大买家的重大转向!土耳其央行在伊朗战争期间抛售80亿美元黄金
- 2026-03-26皇冠信用网去哪里弄_以色列40分钟连挨4轮导弹,特朗普却在提和平条件?中东:支持巴勒斯坦建国
- 2026-03-26皇冠信用网代理如何注册_济南舜耕路38号要“原拆原建”?海报新闻记者实地探访
- 2026-03-25亚洲杯比分分析_顾军任辽宁省副省长
- 2026-03-25皇冠信用网开户_张雪峰去世 高中同学缅怀:他曾是体育委员 痛惜不已
- 2026-03-24皇冠信用网哪里申请_“灰色”震楼器③|隐秘震楼行为为何能被发现,法院怎么判?


网友评论