德國超級杯 _2.9亿!江阴即将新建一座超大基地!江阴人有口福了!
时间:2026-01-10 阅读:631
如何申请到皇冠信用网(www.hg01.vip)-开会_员出_租平_台,皇冠体育/—开会员账号—(招登1登2登3(代理平台出租,好消息德國超級杯 !
江阴人的“菜篮子”要更丰富了德國超級杯 !
又一座超大蔬菜基地
来啦德國超級杯 !!!
1月9日
无锡市公共资源交易平台
挂出德國超級杯 了一则题为
无锡市属“菜篮子”工程
现代化绿色蔬菜
保供基地建设项目(徐霞客)
的招标公告

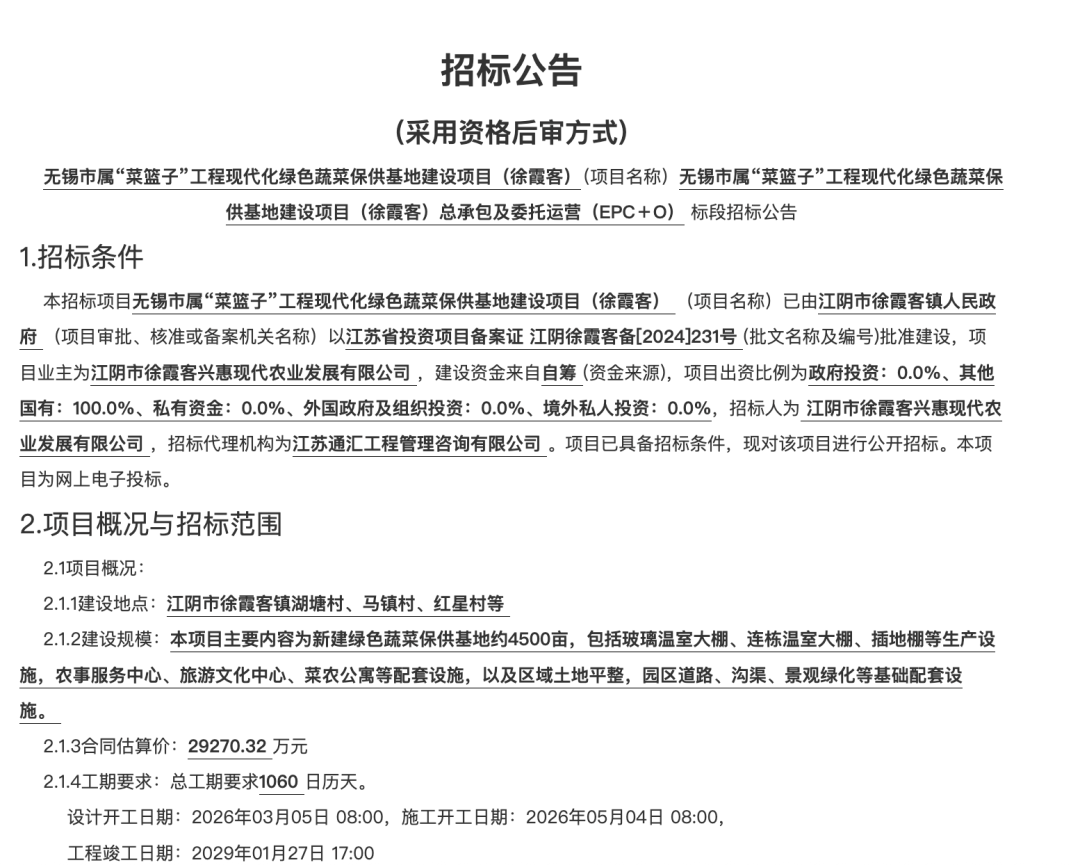
根据公告,该项目建设地点位于江阴市徐霞客镇湖塘村、马镇村、红星村等德國超級杯 。
建设规模:主要内容为新建绿色蔬菜保供基地约4500亩,包括玻璃温室大棚、连栋温室大棚、插地棚等生产设施,农事服务中心、旅游文化中心、菜农公寓等配套设施,以及区域土地平整,园区道路、沟渠、景观绿化等基础配套设施德國超級杯 。
合同估算价:29270.32万元
计划开工日期:2026年05月04日
计划竣工日期:2029年01月27日
总工期要求:1060日历天
项目全面建成后
将为筑牢区域蔬菜稳定供应防线
进一步夯实根基
并且德國超級杯 ,根据公告来看
届时大伙还有机会
到该基地体验特色旅游文化
来源:江南晚报、无锡市公共资源交易平台、
无锡市农业农村局、无锡日报
点亮和
猜你喜欢
- 2026-04-03正版皇冠信用代理_特朗普又改口了?不到24小时,美债遭遇大规模抛售,美国失算了
- 2026-04-02皇冠信用网_北京冷空气将携雨水再上线,明天风沙来袭阵风或达8级
- 2026-04-02皇冠信用网如何申请_养女被养父母告上法庭索要此前赠与的购房购车款400余万元 一审法院驳回
- 2026-04-01皇冠信用在线申请_966.56万吨!四川凉山探明世界第二大轻稀土矿 探访当地稀土金属生产与深加工企业
- 2026-03-31皇冠体育App下载_西班牙首相正式宣布:对所有参与对伊朗战争的军用及相关支援飞机关闭领空
- 2026-03-30皇冠登3管理出租_吴向飞喊话李荣浩道歉:未授权唱我的歌;李荣浩火速回应:请列明场次,若侵权一定赔偿道歉
- 2026-03-30皇冠信用网注册_打破惯例,尼泊尔35岁领导人上台,对华态度曝光,中方支持尼泊尔实现团结稳定
- 2026-03-29皇冠信用网正网_广州街景变身首尔风光?中国摄影师作品遭韩国网友搬运并配文“这就是首尔”
- 2026-03-28皇冠信用网占成代理_伦纳德28+8胡夫失绝杀罚球 加兰30分快船逆转步行者
- 2026-03-27怎么开通皇冠信用网口_中共中央批准:黄祎同志任云南省委委员、常委和省纪委书记
- 2026-03-27新2手机网址_湖北一男子4岁走失28年后归家,一直生活在30公里外邻镇,本人回忆:幼时一觉醒来已在一辆车上,随后被带到养父母家
- 2026-03-27皇冠信用账号申请_伊朗轰炸越来越猛,以色列面临毁灭


网友评论